News!
February 20, 2026
The CDKL5 research community has accumulated substantial knowledge through funded projects, publications, and experimental datasets, but this information remains distributed across individual laboratories and literature databases. CDKL5 Atlas is an AI-powered research coordination tool developed in collaboration with the LouLou Foundation that uses retrieval-augmented generation (RAG) technology to help researchers navigate the growing landscape of CDKL5 Deficiency Disorder (CDD) research. The platform integrates publicly available literature with Foundation-archived materials — including grant reports, experimental protocols, and dataset descriptions — enabling researchers to quickly identify existing resources, find collaborators with relevant expertise, and avoid duplicating experiments. By answering practical questions grounded in verified sources (e.g., "Which groups have experience with HD-MEA recordings in CDKL5 models?" or "What culture conditions have been tested for organoid-based CDD assays?"), CDKL5 Atlas aims to accelerate discovery and strengthen coordination across the CDD research community.
November 24, 2025
Work by Kaustubh using deep learning to predict ion channel composition using just voltage traces (NeuroInverter) was presented by Roy at SfN 2025 and covered by TheScientist! Of the thousands of abstracts submitted to SfN, Kaustubh's was one of the 40 selected to be highlighted for its advances in neuroscience + AI.
Check out the article here:https://www.the-scientist.com/ai-tools-unravel-thoughts-actions-and-neuronal-makeup-73779
Check out the article here:https://www.the-scientist.com/ai-tools-unravel-thoughts-actions-and-neuronal-makeup-73779
September 20, 2025
Abstract:
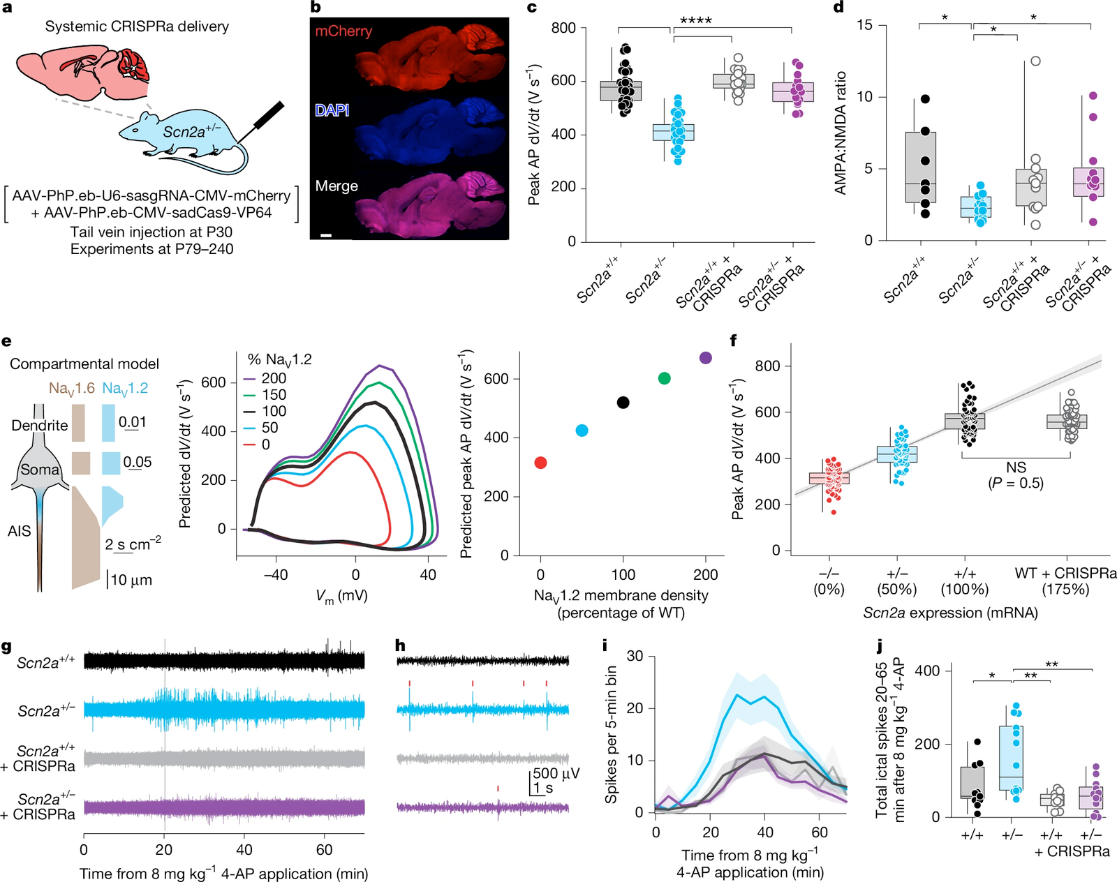
Most neurodevelopmental disorders with single gene diagnoses act via haploinsufficiency, in which only one of the two gene copies is functional1. SCN2A haploinsufficiency is one of the most frequent causes of neurodevelopmental disorder, often presenting with autism spectrum disorder, intellectual disability and, in a subset of children, refractory epilepsy2. Here, using SCN2A haploinsufficiency as a proof-of-concept, we show that upregulation of the existing functional gene copy through CRISPR activation (CRISPRa) can rescue neurological-associated phenotypes in Scn2a haploinsufficient mice. We first show that restoring Scn2a expression in adolescent heterozygous Scn2a conditional knock-in mice rescues electrophysiological deficits associated with Scn2a haploinsufficiency (Scn2a+/−). Next, using an adeno-associated virus CRISPRa-based treatment in adolescent mice, we show that we can correct intrinsic and synaptic deficits in neocortical pyramidal cells, a major cell type that contributes to neurodevelopmental disorders and seizure aetiology in SCN2A haploinsufficiency. Furthermore, we find that systemic delivery of CRISPRa protects Scn2a+/− mice against chemoconvulsant-induced seizures. Finally, we also show that adeno-associated virus CRISPRa treatment rescues excitability in SCN2A haploinsufficient human stem-cell-derived neurons. Our results showcase the potential of this therapeutic approach to rescue SCN2A haploinsufficiency and demonstrates that rescue even at adolescent stages can ameliorate neurodevelopmental phenotypes.
Check out the full paper here:
Most neurodevelopmental disorders with single gene diagnoses act via haploinsufficiency, in which only one of the two gene copies is functional1. SCN2A haploinsufficiency is one of the most frequent causes of neurodevelopmental disorder, often presenting with autism spectrum disorder, intellectual disability and, in a subset of children, refractory epilepsy2. Here, using SCN2A haploinsufficiency as a proof-of-concept, we show that upregulation of the existing functional gene copy through CRISPR activation (CRISPRa) can rescue neurological-associated phenotypes in Scn2a haploinsufficient mice. We first show that restoring Scn2a expression in adolescent heterozygous Scn2a conditional knock-in mice rescues electrophysiological deficits associated with Scn2a haploinsufficiency (Scn2a+/−). Next, using an adeno-associated virus CRISPRa-based treatment in adolescent mice, we show that we can correct intrinsic and synaptic deficits in neocortical pyramidal cells, a major cell type that contributes to neurodevelopmental disorders and seizure aetiology in SCN2A haploinsufficiency. Furthermore, we find that systemic delivery of CRISPRa protects Scn2a+/− mice against chemoconvulsant-induced seizures. Finally, we also show that adeno-associated virus CRISPRa treatment rescues excitability in SCN2A haploinsufficient human stem-cell-derived neurons. Our results showcase the potential of this therapeutic approach to rescue SCN2A haploinsufficiency and demonstrates that rescue even at adolescent stages can ameliorate neurodevelopmental phenotypes.
Check out the full paper here:
Serena Tamura, Andrew D Nelson, Perry WE Spratt, Elizabeth C Hamada, Xujia Zhou, Henry Kyoung, Zizheng Li, Coline Arnould, Vladyslav Barskyi, Beniamin Krupkin, Kiana Young, Jingjing Zhao, Stephanie S Holden, Atehsa Sahagun, Caroline M Keeshen, Congyi Lu, Roy Ben-Shalom, Sunrae E Taloma, Selin Schamiloglu, Ying C Li, Lia Min, Paul M Jenkins, Jen Q Pan, Jeanne T Paz, Stephan J Sanders, Navneet Matharu, Nadav Ahituv, Kevin J Bender. CRISPR activation for SCN2A-related neurodevelopmental disorders. Nature (2025). https://doi.org/10.1038/s41586-025-09522-w
September 18, 2025
Come find their posters in the following sessions:
Giselle
Session Name: Epilepsy Networks and Post-Seizure Modifications
Session Number: PSTR205
Session Date & Time: Monday, November 17, 2025, 1:00 PM – 5:00 PM
Kaustubh
Session Name: Computational Approaches and Experimental Analyses I
Session Number: PSTR145
Session Date & Time: Sunday, November 16, 2025, 1:00 PM – 5:00 PM
Tim
Session Number: PSTR316
Session Title: Voltage-Gated Sodium Channels
Session Day & Time: Tuesday, November 18, 2025, 1:00 PM – 5:00 PM
Giselle
Session Name: Epilepsy Networks and Post-Seizure Modifications
Session Number: PSTR205
Session Date & Time: Monday, November 17, 2025, 1:00 PM – 5:00 PM
Kaustubh
Session Name: Computational Approaches and Experimental Analyses I
Session Number: PSTR145
Session Date & Time: Sunday, November 16, 2025, 1:00 PM – 5:00 PM
Tim
Session Number: PSTR316
Session Title: Voltage-Gated Sodium Channels
Session Day & Time: Tuesday, November 18, 2025, 1:00 PM – 5:00 PM